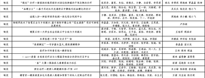
近日,由共青团河南省委、省教育厅、省人力资源和社会保障厅、省科学技术协会、省学联共同主办的2024年“挑战杯”河南省大学生创业计划竞赛活动圆满结束。我校共26项作品获奖,其中银奖3项、铜奖23项,获奖数量创历史新高,展现了我校学子良好的创新精神和科创能力。
自接到大赛通知以来,校团委高度重视、积极宣传、广泛发动,积极做好统筹协调和服务保障工作。经过书院初赛、校赛初赛、终审决赛,最终遴选推荐30项作品参加省赛,并邀请校内专家在终审答辩环节对作品打磨指导,使参赛作品在创意技术与呈现形式等多个维度都有了较大的提升,最终在省赛中取得佳绩。
下一步,校团委将以此次获奖为契机,坚持科创育人,秉持“以赛促学、以赛促教、以赛促用”理念,进一步加强创新实践教育,积极营造浓厚的创新创造氛围,不断提升学生科技创新水平和社会服务能力,引导广大同学做有理想、敢担当、能吃苦、肯奋斗的新时代好青年,为学校高质量发展贡献青春力量。



